编者按
近年来,学校坚持以习近平新时代中国特色社会主义思想为指导,坚持党的教育方针和社会主义办学方向,落实立德树人根本任务,推动建设特色鲜明的综合性应用型高水平大学,以迎接新一轮本科教育教学审核评估为契机,以评促建、以评促改、以评促管、以评促强,持续深化本科教育教学改革。
现推出“beat365官方网站本科教育教学学院巡礼”专题,展示各学院本科教育教学改革举措、专业建设与人才培养成效,共同推动学校本科人才培养高质量发展。
学院简介
物理科学与技术学院始建于1978年,迄今培养了大量从事物理学基础教育的专门人才。学院设有物理学(师范类)本科专业和物理学硕士学位(一级学科)授权点。
物理学专业2016年被评为云南省高校一流学科(B类高原学科,同类高校排名第一);2018年获批物理学硕士学位(一级学科)授权点,并于2019年正式招生,2021年获批物理学博士学位授权点培育立项建设。2019年入选首批“双万计划”省级一流本科专业建设点,2020年入选“双万计划”国家级一流本科专业建设点,2022年顺利通过师范专业第二级认证。2020年“固体物理学”课程入选云南省首批本科一流课程。2022年云南省本科专业综合评价为C+(2/12),排名云南省第二。学院现有“云南省高校人工微结构科技创新团队”1个,云南省“硕士研究生导师团队”1个,云南省职工创新工作室1个,“云南省高校人工微结构重点实验室”1个。
学院现有教职工34人,其中全职聘用南京大学二级教授1人,正高级职称5人,副高级职称11人;具有博士学位的教师21人。现有在校本科生747人,研究生104人。学院经过40余年的发展和积淀, 目前已基本形成了仪器设备齐全、功能完备的教育教学实验平台,实验室总面积约5000平方米,仪器设备总值达1800余万元。

党的领导
学院始终坚持党的领导,坚持社会主义办学方向,全面贯彻党的教育方针,不断加强党建与业务发展深度融合,以高质量党建引领业务高质量发展。健全“三全育人”常态机制,围绕立德树人根本任务和“培养什么人、怎样培养人、为谁培养人”根本问题,持续提升师生政治觉悟。营造良好氛围,融合第一、二课堂,将课外育人活动与课程思政相结合,实施“双带头人”基层教学组织引领,加强学生理想信念、爱国主义和社会主义核心价值观的教育与自我教育。
组织开展各类课程,加强教师队伍思想政治素养培养、研讨和引领,以课程思政建设为载体,深入挖掘各类课程中的思想政治教育资源,将“三全育人”融入教育教学全过程。聚焦学校应用型特色产教融合、协同育人的时代特征,长效推进师德师风建设。坚持以本为本,全面贯彻“四个回归”,加大投入,优化资源配置,将本科教学置于各项工作的中心地位。借助师范专业认证,不断完善本科教育教学体系和制度。

质量保障
学院坚持“学生中心、产出导向、持续改进”的理念,全面推进本科课程体系与教学改革,立体重构本科课程体系和实践教学体系,驱动强基固本达成和创新能力增强,“三位一体”的协同培养机制确保了物理学专业学生的教育见习、教育实习和毕业论文(设计)的常态开展。学院与云南省安宁市教育体育局和昆明经济技术开发区社会事业局签订“校校合作共建师范教育教学合作示范教育基地”协议;每年安排物理学专业师范生到安宁市昆钢实验中学、安宁市石江学校、安宁中学、官渡区第一中学、官渡区小板桥镇中学、beat365官方网站附属经开学校、经开区锐意外国语中学等学校进行专业实习。每年安排官渡区第一中学、beat365官方网站附属经开学校等中学的教学名师参与物理学专业学生毕业设计(论文)指导工作,实行校外中学教师和校内导师合作指导的双导师制,引导师范生树立现代教育理念,养成教育情怀,践行师德。
学院以学校推进高质量内涵式发展为契机,以“强基础、提质量、创特色、促转型”为目标定位,以学科专业建设为引领,以师资队伍建设、实验实训设施条件建设为重点,进一步深化校企合作和人才培养模式改革,不断增强学生的职业能力和创新创业意识,不断增强学院的核心竞争力。始终坚持人才培养的中心地位,践行“德育为先、能力为重、以生为本、知行合一、全面发展”的育人理念,致力于面向行业需要,培养“基础扎实、能力过硬、素质良好”的应用型人才,构建了课内与课外、理论与实践有机融合的应用型人才培养体系。
各专业培养目标定位符合云南省16个地州(市)的产业发展和基础教育发展需要,各专业生源充足、质量良好,毕业生的职业素养和专业能力受到用人单位的广泛好评;本科生升学率也创新高,2022届有25名同学考上硕士研究生,2023届有28名同学考上硕士研究生,2024届有33名考上硕士研究生,升学率达到22.03%,学院力推的高质量就业成效显著。学生在各类专业竞赛、创新创业大赛、文体竞赛等活动中成绩优异,近三年获各类奖励及项目26余项,特别是全国大学生数学建模竞赛、大学生创新创业大赛、挑战杯电子设计大赛、教学技能和教具制作竞赛等竞赛中取得了较优异的成绩。

2023年度物理学专业学生竞赛奖励

物理学专业本科生发表的两篇SCI论文
教学水平
学院加强资源建设投入,并制定了规划,以核心课程为重点,以一流课程建设为引擎,以“两性一度”要求为导向,推动高质量课程建设。优化教学设施和实验条件,近三年来,学校的投入不断增加,总计达600多万元,建设了一批高质量的实验室和实践教学基地,为学生提供了良好的学习和实践环境。师生协同,自制实验仪器,传承优势特色,提高实验室利用率,提升学生创新能力。
学院建有1个公共基础课程教学团队和4个专业课程教学团队,充分激发教学团队力量,促进课程教学规范化、专业化、特色化建设;通过鼓励教师积极开展研究型实践教学模式探索和实践,立项建设一批特色实践课程,打造虚实结合的主题创新实验室等大学生创新实践空间,构建形成“需求导向、资源保障、学科交叉、科教融汇”的实践育人平台。

科研创新
学院关注教师的职业成长,提供多元化的发展路径,帮助教师提升教学和科研能力。通过引进国内外优秀人才和加强内部人才培养等方式,形成合理的人才梯队,激发教师积极性。目前,学院有省委联系专家1人,云南省中青年学术技术带头人1人,云南省“兴滇英才支持计划”青年拔尖人才7人,昆明市“春城计划”人才2人,物理学硕士点现有硕士生导师26人。所有专家、教授近100%为本科生上课。学院诞生了红云园丁奖2名,最美教师1名,优秀教师1名。

近五年物理科学与技术学院教师的国家自然科学基金项目


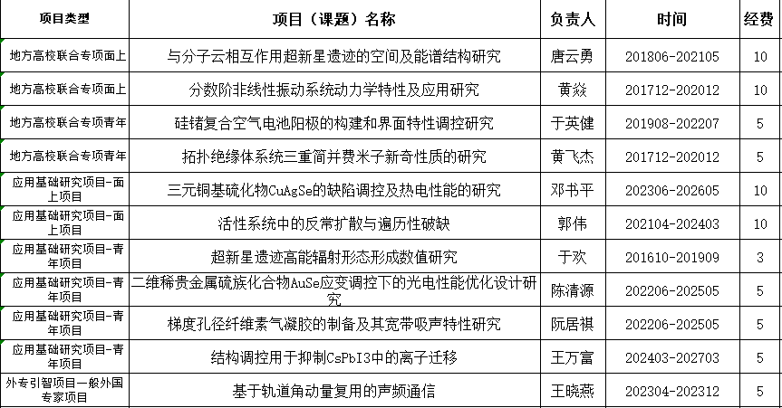
近五年物理科学与技术学院教师的省科技厅基金项目

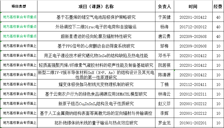
近五年物理科学与技术学院教师的省教育厅基金项目

近五年物理科学与技术学院教师的横向项目(与南京大学合作)

物理科学与技术学院教师近三年出版的教材